学院风采
师生获奖
当前位置: 首页 >> 师生获奖 >> 正文

学院教师在第十八届“挑战杯”国赛中斩获佳绩

发布时间:2023-11-07   

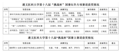
学院胡赟老师作为指导老师之一,指导的《“赤脚医生”到“乡村医生”:红医精神在红色革命老区的薪火相传》》项目,在红色专项“贵州缩影—红色文创”子赛道二等奖。

说明: /__local/D/BB/55/DF1F14480BEA5F4F8E8E3CA72F1_252995EC_15B56.png


点击查看学校原文链接

上一条:一等奖!我校在2023年中国高校计算机大赛——大数据挑战赛贵州区域赛中取得佳绩

下一条:【喜报】我院学子在第十六届中国大学生计算机设计大赛(贵州赛区)中喜获佳绩

关闭

地址:贵州省遵义市新蒲新区校园1号路 电话:0851-28640541

邮箱:mie@zmu.edu.cn 版权所有©Betway·必威(西汉姆联-有限公司)官方网站-Ultra Platform  黔ICP备06003261号-2

Baidu
sogou